无数据
分数除法
明朝历史大纲
义务教育化学课程标准和普通高中化学课程标准思维导图
初中数学知识导图
空间向量
地图的阅读
根本政治制度
垂直平分线和角平分线
初中化学导图笔记
初中物理热学思维导图
地形与地势
欧洲西部
七年级上册生物
《光现象透镜》思维导图
八年级下学期物理运动和力导图
八年级上册地理
初中数学—分式
九年级政治-理解权力与义务
历史八下时间图
七上1.1 正数和负数
人生五观
生物圈中的微生物
第1单元史前时期:中国境内早期人类与文明的起源
和谐与梦想(第四单元)
七下英语上海版第二单元
电压和电阻
初三上学期鲁教版物理第三章
八上物理第三章
形容词汇总
初中英语学科知识框架图
英语时态16种
澳大利亚
八年级下册历史第一单元复习笔记(中华人民共和国成立)
初中数学知识体系
生物世界第十四章
语文七年级下册总结
内战爆发
九年级上册化学思维导图
七上生物
中国工艺美术史-春秋战国
译林牛津英语八年级下册期末复习作文U5-U8
语法-被动语态
我们神圣的国土
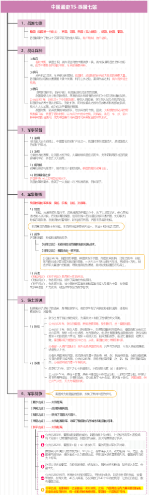
中国通史15-战国七雄
第14课文艺复兴运动
经纬网
《岳阳楼记》
八年级生物
《小石潭记》
初中历史思维导图
人教地理七上第二章陆地和海洋
七年级上册语文思维导图
大气压强
七年级上册英语思维导图
走进化学世界思维导图
美国
描写手法
崇尚法治精神
四大名著,水浒传
人体内物质的运输_