无数据
建设工程施工管理
【一建】【项目管理】第1章:建设工程项目的组织与管理
系统学两本经典书籍 读书心得
吊顶工程技能实训
桥梁
建筑构造理论
室内家装设计各空间主要家具总结
工程招标控制价的编写
城市轨道交通工程施工安全技术
边坡工程后续维护方案及措施
H5设计思维导图
楼宇智能化基础知识弱电的供电方式
建筑材料
乡村建设行动实施方案
BIM运营维护管理
日本近现代建筑
断桥铝封窗知识
社区服务体系建设
房抵进件流程
一级注册建筑师考试技术作图设备篇
地基与基础
暖通空调
一级建造师 建筑装饰 装修材料
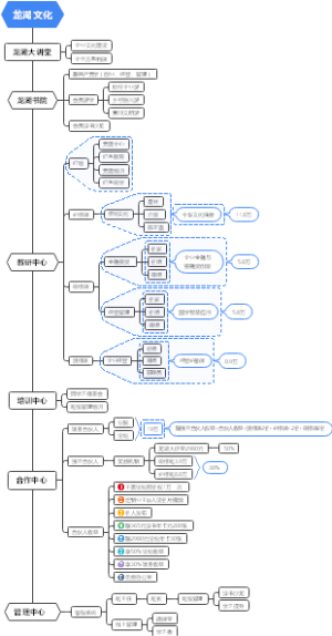
龙湖文化发展集团运营中心
13饰面石材的特性和应用
用地分类
光电传感器思维导图
第四章 建设工程施工投标具体业务
墙体1(1)
中国设计溯源
监理工程师建设工程监理概论
不良地质现象的工程地质问题
交通工程学第九章道路通行能力
园艺设施
2021 建设工程技术与计量
建筑施工测量
建筑概论
工程施工流程思维导图
钢结构基本原理
装修干货系列4:水电改造篇-水路、电路、开关布局
民用建筑设计概论
测量学
项目验收竣工
建设工程项目进度控制(动态管理过程)
设计概论新编
薄质防水涂料屋面施工思维导图
轨道交通系统构成
房地产市场运行机制
建设工程合同管理
一建项目第一章第2节建设工程项目管理的目标和任务
两河流域建筑
建筑装饰装修工程相关技术标准
项目战略与定位
建设工程施工合同招投标合同重点内容梳理
修建性详细规划
房产经纪人成功第一步开发
全量工程项目交维流程
设计师的系统思维
交通工程学第十二章
一级建造-建筑功能材料--防水材料