无数据
《西窗法雨》刘星
《列那狐的故事》列那和他的亲友
列那戏弄叶森格伦
三国思维导图
《三国演义》时间思维导图
准高一开学必备
25考研数学一【高等数学知识点总结】
生物竞赛生物技术
生物竞赛生物化学板块
生物竞赛进化生物学板块
生物竞赛动物学板块思维导图
灵敏的鼻子
如何让人喜欢你
如何让人喜欢上你
纵横家张仪,一怒诸侯惧安居天下。
中性粒细胞与淋巴细胞比值与2型糖尿病的关系:一项横断面研究
fisher信息量
世纪涮羊肉装潢事项(1楼)电路)
⑥ 违反生活纪律的行为
PMP实战工具
⑤ 违反工作纪律的行为
④ 违反群众纪律的行为
③ 违反廉洁纪律的行为
② 违反组织纪律的行为
设备开发管理
第一章对外汉语教育是一门专门的学科
朝花夕拾主题思想
清朝帝系
期刊《高中英语学科育人框架及实践途径》读书笔记
申论80分技巧二
申论80分技巧一
全面深化改革开放
APQP、PPAP、FMEA、MSA、SPC、CP六大工具解读
1-3细胞器的种类和功能
1-2原核细胞和真核细胞的异同
西游记读后感
ERP系统
杨亮英语考研词汇73
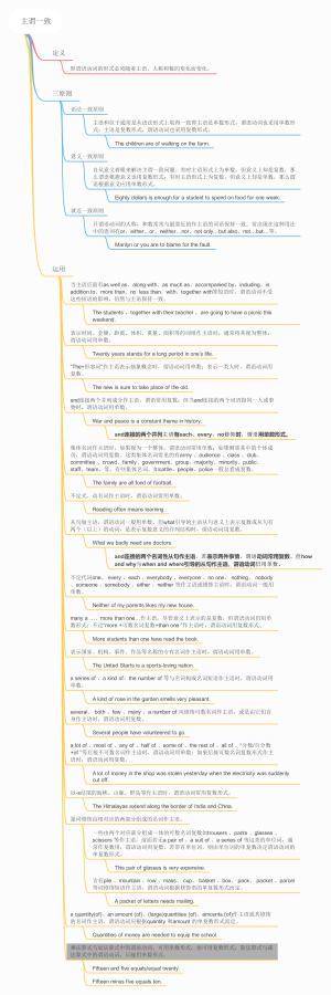
主谓一致
水处理
加盟店流程梳理
精益管理MES系统
CPA财务管理第十九章业绩评价
CPA财务管理第十八章责任会计
CPA财务管理第十七章全面预算
CPA财务管理第十六章短期经营决策
CPA财务管理第十五章本量利分析
CPA财务管理第十四章作业成本法
CPA财务管理第十三章标准成本法
CPA财务管理第十二章产品成本计算
CPA财务管理第十一章营运资本管理
CPA财务管理第十章股利分配、股票分割与股票回购
CPA财务管理第九章长期筹资
CPA财务管理第八章资本结构
CPA财务管理第七章企业价值评估
CPA财务管理第六章期权价值评估
CPA财务管理第五章
CPA财务管理第四章
CPA财务管理第三章
CPA财务管理第二章