导图社区 变态反应性鼻炎
变态反应性鼻炎大纲总结如下:病因包括过敏原触发、免疫异常等;症状主要包括鼻塞、流涕、喷嚏、痒等;鉴别诊断要注意与感冒、鼻窦炎等区分。治疗包括避免过敏原、药物治疗、免疫疗法等;预防措施包括保持干燥环境、改善室内空气等;并发症可能包括鼻窦炎、哮喘等;预后一般较好,但复发率较高;日常护理和生活质量改善可帮助缓解症状;就医建议及时就医,寻求专业的医疗指导。
曲唑酮是一种抗抑郁药物,能够抑制焦虑,缓解抑郁,提高心情,并促进睡眠。它还可以改善精神状态,减轻疲劳,增强注意力,提升情绪稳定性,并增加社交能力,有效缓解抑郁症状。
吡唑戊唑醇是一种具有特定化学结构的化合物。它具有一些特殊的物理性质和合成方法。吡唑戊唑醇在医学领域有多种用途,但同时也存在一定的毒性评价和副作用。在临床应用中,吡唑戊唑醇具有一定的药理作用和药代动力学特性。目前,对吡唑戊唑醇的研究进展仍在进行中。
吡唑萘菌胺戊唑醇是一种药物,具有抗菌、抗炎和抗真菌作用。适用于某些感染和炎症疾病的治疗,但可能会引起副作用。使用时需注意如避免与特定药物同时使用、存储要求以及禁忌症等问题。
社区模板帮助中心,点此进入>>
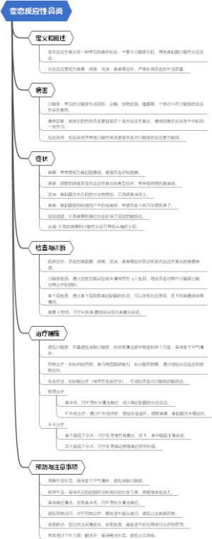
变态反应性鼻炎
病因
过敏原引起
花粉、尘螨等常见过敏原
过敏反应机制
遗传与环境因素
基因的作用
空气污染等环境因素的影响
症状
鼻部症状
鼻塞、流涕、喷嚏
鼻痒、鼻痛、异味感
眼部症状
眼痒、红肿、流泪
视力模糊
呼吸道症状
咳嗽、喉咙不适
哮喘发作
全身症状
头痛、乏力、疲劳
失眠、精神紧张
鉴别诊断
鼻部疾病
非变态反应性鼻炎的其他类型
鼻息肉、鼻炎等
过敏性疾病
过敏性鼻炎与其他过敏性疾病的区分
哮喘等与变态反应性鼻炎的联系
治疗
避免过敏原
空气净化、室内清洁
饮食调整
药物治疗
抗组胺药物
糖皮质激素
免疫疗法
过敏原免疫疗法的原理
鼻黏膜免疫疗法的效果
预防措施
避免接触过敏原
植物花粉、尘螨等的预防
室内空气净化与通风
提高免疫力
合理饮食
加强锻炼
养成良好的生活习惯
并发症
鼻窦炎
喷嚏、鼻塞等症状发展为鼻窦炎的可能性
鼻窦炎的治疗方法
咳嗽、哮喘
鼻炎与呼吸道疾病的关系
预防与治疗咳嗽、哮喘的重要性
预后
个体差异
预后的不确定性
预后与治疗措施的关联
注意事项
定期复查
随时调整治疗方案
日常护理
鼻腔清洁
频繁鼻漱
使用生理盐水进行鼻腔冲洗
空气湿化
使用加湿器增加室内湿度
避免干燥环境
改善生活质量
调整作息与心理状态
稳定情绪、保持良好睡眠
避免过度劳累
寻找适合自己的运动方式
减轻过敏反应
增强免疫力
就医建议
寻找专业医生
导致变态反应性鼻炎的诊断
个体化治疗方案
定期随访
调整治疗方案
观察病情变化
建立病历
便于医生了解病情
为治疗提供依据。