导图社区 中医基础考点阴阳对立与阴阳消长
这是一个关于中医基础考点阴阳对立与阴阳消长的思维导图,讲述了中医基础考点阴阳对立与阴阳消长的相关故事,如果你对中医基础考点阴阳对立与阴阳消长的故事感兴趣,欢迎对该思维导图收藏和点赞~
这是一个关于牙齿松动要怎么办的思维导图,讲述了牙齿松动要怎么办的相关故事,如果你对牙齿松动要怎么办的故事感兴趣,欢迎对该思维导图收藏和点赞~
这是一个关于中医外科治法内托法的代表方剂及应用的思维导图,讲述了中医外科治法内托法的代表方剂及应用的相关故事,如果你对中医外科治法内托法的代表方剂及应用的故事感兴趣,欢迎对该思维导图收藏和点赞~
这是一个关于胁痛的辨证论治是什么的思维导图,讲述了胁痛的辨证论治是什么的相关故事,如果你对胁痛的辨证论治是什么的故事感兴趣,欢迎对该思维导图收藏和点赞~
社区模板帮助中心,点此进入>>
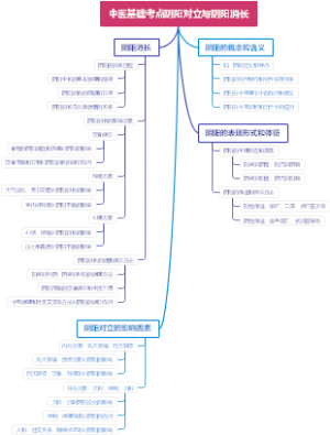
中医基础考点阴阳对立与阴阳消长
阴阳理论的基本概念
阴阳是中医理论的核心概念,它们代表着事物相对的两个方面,即相互对立又相互依存的关系。
阴阳可以用来描述事物的性质、状态、功能等,反映了宇宙万物的发展变化规律。
阴阳的对立关系
阴阳之间相互对立,它们是互根互用、互生互化的关系。
阴阳对立的本质是指它们在不同事物中的相对存在和相对优势,相互制约、制约律,形成了平衡的动态关系。
阴阳对立的具体表现包括:寒热、虚实、缓急、表里、上下等。
阴阳消长的过程
阴阳消长是指事物在发展过程中,阴阳相互转化、相互消长的变化过程。
阴阳消长的规律是事物的生长和衰败、兴盛和衰退等周期性变化。
阴阳消长的基本过程包括:生长、成熟、衰老、死亡等。
阴阳消长与人体健康
人体健康与阴阳消长密切相关,身体的健康与阴阳平衡、阴阳消长的协调有着紧密的联系。
阴阳消长失衡会导致人体内外环境的不平衡,从而引发各种疾病。
中医通过调节阴阳平衡、促进阴阳消长的协调来治疗疾病,达到健康的目的。
阴阳对立与消长的应用
阴阳对立与消长理论在中医临床实践中具有重要的指导意义。
中医辨证论治、药物配伍等均基于阴阳对立与消长的原理进行操作。
阴阳对立与消长的应用可以帮助医生从宏观、微观上进行全面的分析,提高治疗效果。