导图社区 放任式行政领导方式的特点
这是一个关于放任式行政领导方式的特点的思维导图,讲述了放任式行政领导方式的特点的相关故事,如果你对放任式行政领导方式的特点的故事感兴趣,欢迎对该思维导图收藏和点赞~
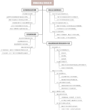
编辑于2020-10-14 13:55:33放任式行政领导方式的特点
信任下属:领导者充分信任下属的能力,给予他们足够的自主权和空间,让他们在工作中发挥自己的潜力和创新能力。
授权:领导者将决策权和执行权下放给下属,让他们能够自主决定工作方式和方法,以提高工作效率和效果。
适度授权:领导者会根据下属的能力和经验,给予适当的授权,以确保工作的顺利进行和成功完成。
权责一致:领导者在授权的同时,也会明确下属的责任和义务,确保他们在工作中能够承担相应的责任和义务。
监督与指导:领导者在授权的同时,也会对下属的工作进行监督和指导,以确保工作的顺利进行和成功完成。
反馈与调整:领导者在监督和指导的过程中,会及时收集下属的反馈意见,并根据实际情况进行调整,以确保工作的顺利进行和成功完成。
鼓励创新:领导者鼓励下属在工作中发挥自己的潜力和创新能力,让他们在工作中能够不断创新和改进,以提高工作效率和效果。
鼓励尝试:领导者鼓励下属在工作中尝试新的方法和思路,让他们在工作中能够不断创新和改进,以提高工作效率和效果。
提供资源:领导者会为下属提供必要的资源和支持,让他们能够在工作中尝试新的方法和思路,以提高工作效率和效果。
鼓励分享:领导者鼓励下属在工作中分享自己的经验和心得,让他们能够在工作中互相学习,共同进步。
营造氛围:领导者会努力营造一个宽松、自由的工作环境,让下属能够在工作中充分发挥自己的潜力和创新能力,以提高工作效率和效果。
关注员工成长:领导者关注员工的成长和发展,为他们提供培训和学习的机会,让他们在工作中能够不断提高自己的能力和素质,以提高工作效率和效果。
提供培训:领导者会为员工提供各种培训和学习的机会,让他们在工作中能够不断提高自己的能力和素质,以提高工作效率和效果。
制定计划:领导者会根据员工的实际情况,为他们制定个性化的培训和学习计划,让他们在工作中能够不断提高自己的能力和素质,以提高工作效率和效果。
跟踪与评估:领导者会跟踪员工的培训和学习情况,并对他们的学习效果进行评估,以确保他们能够在工作中不断提高自己的能力和素质,以提高工作效率和效果。
鼓励团队合作:领导者鼓励员工之间的团队合作,让他们在工作中能够互相支持、互相帮助,以提高工作效率和效果。
建立团队:领导者会努力建立一支高效、团结的团队,让他们在工作中能够互相支持、互相帮助,以提高工作效率和效果。
沟通与协调:领导者会努力建立有效的沟通和协调机制,让员工在工作中能够及时沟通、协调,以提高工作效率和效果。
激励与奖励:领导者会建立有效的激励和奖励机制,让员工在工作中能够互相激励、互相奖励,以提高工作效率和效果。