导图社区 学习策略
学习策略的思维导图,如有学习英语的兴趣,主动参加各种学习和运用语言的实践活动;有合作学习的意识,愿意与他人分享各种学习资源。
这是一篇关于真实性问题情境设计的思维导图,主要内容包括:组织问题情境族,精修问题情境的呈现,设计问题情境的框架,明确问题情境的类型,寻找问题情境的原型,明确问题情境目标。
这是一篇关于学科核心素养与课程标准的思维导图,主要内容包括:课程目标,学科核心素养。学科核心素养是指通过某学科的学习而逐步形成的关键能力、必备品格和价值观念,是学科本质和教育价值的体现。它具有基础性、生长性、共同性和关键性的特征,是学科对实现人的全面而有个性发展的独特贡献。学科核心素养是学生发展核心素养的最重要、最关键的组成部分,其研制和撰写要体现和反映学生发展核心素养的要求。
这是一篇关于课程性质与基本理念的思维导图,主要内容包括:基本理念,课程性质。高中阶段全面贯彻党的教育方针、落实立德树人根本任务、发展英语学科核心素养、培养社会主义建设者和接班人的基础文化课程。
社区模板帮助中心,点此进入>>
论语孔子简单思维导图
《傅雷家书》思维导图
《童年》读书笔记
《茶馆》思维导图
《朝花夕拾》篇目思维导图
《昆虫记》思维导图
《安徒生童话》思维导图
《鲁滨逊漂流记》读书笔记
《这样读书就够了》读书笔记
妈妈必读:一张0-1岁孩子认知发展的精确时间表
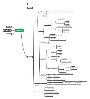
学习策略
必修
元认知策略
根据学习内容和学习重点,计划和安排预习和复习
经常对所学内容进行整理和归纳
学习中遇到困难时,主动分析原因并尝试解决困难
选择适合的参考书和词典等工具辅助英语学习
通过图书馆、计算机网络等资源获得更广泛的英语信息,扩充学习资源
有意识地注意和积累生活中和媒体上所使用的英语
计划、监控、评价和反思认知策略、交际策略和情感策略的学习和使用,总结经验,并根据需要进行调整
认知策略
在新旧语言知识之间建立有机联系
从不同的角度认知新学语言项目,不仅关注语言项目的形式,又关注其意义和用法
在语境中学习词汇和语法
通过分类等手段加深对词汇的理解和记忆
利用笔迹,图表,思维导图等收集、整理信息
根据篇章标题、图片、图表和关键词等信息,预测和理解篇章的主要内容
根据语篇类型和特点,了解篇章的主要内容和写作意图
根据语篇中的核心词、代词等,理解段落或句子之间的内在衔接
通过快速浏览理解篇章大意
通过扫读获取篇章具体信息
借助图表等非语言信息进行表达
交际策略
借助手势、表情等非语言手段提高交际效果
通过解释、澄清或重复等方式克服交际中的语言障碍,维持交际
情感策略
对英语学习保持主动和积极的态度,不断增强学习的自信心
有学习英语的兴趣,主动参加各种学习和运用语言的实践活动
有合作学习的意识,愿意与他人分享各种学习资源
选择性必修
及时发现学习中的问题,善于分析成因,制订切合实际的目标
根据目标,实施并监控计划的实施过程和效果,根据需要调整自己的目标与计划
通过图书馆、互联网、报纸、杂志、广播或电视等多种渠道查找语言学习所需要的信息和材料
进行阶段性反思和总结,分析存在的问题和取得的学习成效,归纳和总结有效的方法,提高学习效率
通过构词法、话题词等方式建构词族、词汇语义网,扩大词汇量
通过观察、比较、分类和总结等手段,概括具体语言形式的结构、意义和使用规律
根据不通语篇中的衔接方式、理解语篇的逻辑,以及段落间的衔接
通过观察、比较、分类和总结等手段,概括语篇的文体、语言和结构的特点,概括作者如何根据不同的交往目的选择不同的语篇类型
在听和读的过程中,借助情景和上下文猜测词义或推断段落大意
根据说话人的语调或用词,推断其态度和意图
在获得的信息与个人经历之间建立有意义的联系
根据主题表达的需要,列出主要信息,组织基本信息结构
利用语篇衔接手段,有逻辑地组织信息
利用构思、谋篇布局、起草、修改、编辑等手段创建和完善文本
借助语音、语调、重音和节奏的变化以及眼神、手势等手段进行交流
在交际中、恰当运用补白语、插入语等手段做到自然表达
遇到沟通障碍时,通过解释、复述、举例等手段重建交流
监控交际中语言运用的得体性、并根据需要作出相应调整
能针对在学习过程中出现的焦虑或急躁情绪,分析原因,采用有效方法进行自我调整,有毅力
使用英语时不怕出现错误,大胆尝试,不断修正自己的错诶
有浓厚的英语学习兴趣和愿望,积极争取获得各种练习和运用英语的机会