导图社区 国家的权力机构
国家机构目录包括行政、立法、司法、军事、安全部门、财政、外交、文化、教育和环保机构等十个部门。
编辑于2022-12-01 05:35:33法律基础为构建法律体系提供了支撑,法治宣传和法律教育有助于提高人们的法律知识和法律意识,进一步推动法律普及,确保法律权威和法律法规的有效实施。
1. 异化是指人与自身、他人、社会和劳动过程之间的脱离和疏远感。 2. 异化起源于人类社会进步发展的过程中,与私有制和劳动分工密切相关。 3. 劳动者的异化是指劳动过程中,劳动者失去对产品和生产过程的控制和满足感。 4. 资本主义的异化是由于资本主义经济结构导致的商品生产和交换过程中的疏离和无力感。 5. 商品的异化是指在商品经济中,商品被独立出来成为人们的目的和主体。 6. 利润的异化是指在资本主义经济中,劳动者创造的价值被资本家以利润的形式占有。 7. 社会关系的异化是指在资本主义社会中,人与人之间的关系被物质利益关系所支配和异化。 8. 人的全面发展是指自由而充分地发展个体的能力、兴趣和独立思考能力。 9. 剥夺劳动者的自主性是资本主义经济中劳动者失去对劳动过程、产出和决策的控制权。 10. 异化的社会后果包括人与人之间的疏离、社会不平等、社会冲突和人的全面发展的受阻。
建筑装饰材料包括墙面、地板、门窗、屋顶、吊顶、涂料、瓷砖、石材、木材和金属材料。
社区模板帮助中心,点此进入>>
法律基础为构建法律体系提供了支撑,法治宣传和法律教育有助于提高人们的法律知识和法律意识,进一步推动法律普及,确保法律权威和法律法规的有效实施。
1. 异化是指人与自身、他人、社会和劳动过程之间的脱离和疏远感。 2. 异化起源于人类社会进步发展的过程中,与私有制和劳动分工密切相关。 3. 劳动者的异化是指劳动过程中,劳动者失去对产品和生产过程的控制和满足感。 4. 资本主义的异化是由于资本主义经济结构导致的商品生产和交换过程中的疏离和无力感。 5. 商品的异化是指在商品经济中,商品被独立出来成为人们的目的和主体。 6. 利润的异化是指在资本主义经济中,劳动者创造的价值被资本家以利润的形式占有。 7. 社会关系的异化是指在资本主义社会中,人与人之间的关系被物质利益关系所支配和异化。 8. 人的全面发展是指自由而充分地发展个体的能力、兴趣和独立思考能力。 9. 剥夺劳动者的自主性是资本主义经济中劳动者失去对劳动过程、产出和决策的控制权。 10. 异化的社会后果包括人与人之间的疏离、社会不平等、社会冲突和人的全面发展的受阻。
建筑装饰材料包括墙面、地板、门窗、屋顶、吊顶、涂料、瓷砖、石材、木材和金属材料。
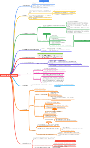
国家的权力机构
行政机构
主要职责是制定和执行国家政策,管理国家事务和资源分配
通常由政府部门、行政机关和地方政府组成
每个行政机构负责特定的领域,如财政、人力资源、交通、环境等
立法机构
主要职责是制定、修改和废除法律
可以是单一机构(如议会)或两院制(如参议院和众议院)
成员通常由选举产生,代表各个地区或政党利益
立法机构通过讨论、辩论和投票来决定法律法规的通过与否
司法机构
主要职责是审判和解决法律纠纷
由法院和相关法官组成
司法机构负责解释和应用法律,确保法律的公正执行
司法机构通常独立于其他权力机构,以维护法治和司法独立性
军事机构
主要负责维护国家安全和国防事务
包括军队、国防部门和相关机构
军事机构负责制定国防政策、保障国家领土完整、进行紧急响应和维护国家安全利益
军事机构也承担救灾、恢复和和平维护任务
安全部门
主要负责维护社会治安和公共秩序
包括警察、消防队、边防部门等
安全部门负责打击犯罪、维护秩序、保护人民生命财产安全
安全部门也承担反恐、打击非法活动和维护国家安全的任务
财政机构
主要负责国家财政管理和预算编制
包括财政部门、税务机关、审计机构等
财政机构负责征收和管理国家财政收入,制定财政政策和预算计划
财政机构也承担监督、审计和评估财政支出的责任
外交机构
主要负责处理国家间的外交事务和外交关系
包括外交部门、使馆和领事馆等外交机构
外交机构负责维护国家的主权和利益,开展外交交往和对外合作
外交机构也负责参与国际组织、处理国际争端和推动国际合作
文化机构
主要负责促进和保护国家的文化事业和文化遗产
包括文化部门、图书馆、博物馆等
文化机构负责制定文化政策、保护文化遗产、推广国家文化
文化机构也承担文化教育、艺术文化活动和文化交流的任务
教育机构
主要负责国家教育事业的管理和发展
包括教育部门、学校、大学等
教育机构负责制定教育政策、规划教育发展、提供教育资源
教育机构也承担教育改革、培养人才和促进社会进步的任务
环保机构
主要负责保护环境和促进可持续发展
包括环保部门、环境监测机构等
环保机构负责制定环境保护政策、监测环境状况和管理资源利用
环保机构也承担环境污染治理、生态保护和环境教育的任务