导图社区 艾滋病
这是一个关于艾滋病的思维导图,讲述了艾滋病的相关故事,如果你对艾滋病的故事感兴趣,欢迎对该思维导图收藏和点赞~
这是一个关于寒凉药之射干的思维导图,讲述了寒凉药之射干的相关故事,如果你对寒凉药之射干的故事感兴趣,欢迎对该思维导图收藏和点赞~
这是一个关于安肾圆《宋太平惠民和剂局方》的思维导图,讲述了安肾圆《宋太平惠民和剂局方》的相关故事,如果你对安肾圆《宋太平惠民和剂局方》的故事感兴趣,欢迎对该思维导图收藏和点赞~
这是一个关于邪正斗争与发病对比的思维导图,讲述了邪正斗争与发病对比的相关故事,如果你对邪正斗争与发病对比的故事感兴趣,欢迎对该思维导图收藏和点赞~
社区模板帮助中心,点此进入>>
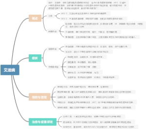
艾滋病
HIV的感染与艾滋病的治疗
艾滋病是一种由人类免疫缺陷病毒(HIV)引起的病毒性感染。它破坏人体免疫系统,使其无法有效抵御疾病和感染。
病毒传播途径
性传播:包括性交、口交、肛交等性接触,而没有使用安全措施如避孕套等。
血液传播:通过血液接触,如共用注射器、血液输血、器官移植等。
垂直传播:从感染的孕妇到婴儿的传播,可以发生在妊娠、分娩和哺乳期间。
症状和阶段
急性感染期:在感染初期,患者可能会出现类似流感的症状,如发热、咳嗽、乏力等。这个阶段通常持续数周。
潜伏期:病毒进入人体后,可能在数月至数年内没有任何明显症状,但病毒仍然繁殖和损害免疫系统。
病发期(晚期HIV感染):当免疫系统被破坏到一定程度时,患者可能出现严重的感染、恶性肿瘤和其他并发症。
预防措施
安全性行为:正确使用避孕套等安全措施可以大大降低艾滋病的传播风险。
共用注射器:避免与他人共用针头和注射器,确保使用消毒器具。
垂直传播预防:孕妇接受适当的抗病毒治疗,避免母婴传播的发生。
艾滋病病毒抑制治疗:规范服用抗逆转录病毒疗法(ART)可以有效地控制病毒复制,延缓病情进展。
治疗和支持
抗逆转录病毒疗法(ART):ART是目前治疗HIV感染最常用的方法,它可以有效地抑制病毒复制,降低病情进展风险。
药物治疗的副作用和限制:ART药物可能引起副作用,如恶心、腹泻等。同时,确保良好的药物依从性也是治疗的关键。
社会支持和心理支持:患者需要获得适当的社会和心理支持来应对疾病带来的身心困扰。
全球疫情和挑战
高感染率地区:一些地区面临更高的HIV感染率,由于经济条件、教育水平和医疗资源的限制,防治措施不足。
对潜在治愈策略的研究:科学家们正在努力研究治愈HIV感染的方法,但目前仍然没有找到可行的方案。
社会偏见和歧视:由于对HIV/AIDS的误解和歧视,许多患者面临着隐私泄露、社会排斥和自我接受的困扰。
未来展望和挑战
疫苗研发:科学家正在研究开发HIV疫苗,但目前仍然没有开发出有效的预防疫苗。
全球合作和教育:加强国际合作,提高公众对HIV/AIDS的认识和教育水平,有助于减少感染和改善治疗。
提高医疗资源:在资源匮乏地区增加医疗设施和人员,提供更广泛的HIV/AIDS防治服务。
改善患者生活质量:通过社会和心理支持,帮助患者改善生活质量,减少对他们的歧视和偏见。
提高意识和普及知识:通过宣传和教育活动,提高公众对艾滋病的认识,促进艾滋病防治工作的开展。