导图社区 大课间活动创意设计库

大课间活动创意设计库

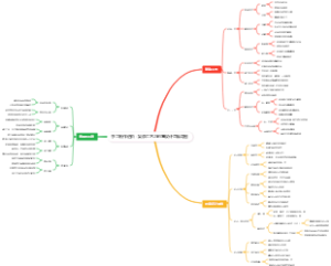
这份“大课间活动创意设计库”是一套系统化、可落地的校园大课间活动解决方案,通过科学的时间轴规划、多元的活动菜单和配套的执行工具,帮助学校打造高质量的大课间体验。 一、40分钟“黄金分割”0-5分钟为集结与预热,通过场地划分、快速整队、动态拉伸快速进入状态;5-30分钟为高燃核心时段,实现有效锻炼;30-35分钟为舒缓与降噪,通过静态拉伸和呼吸调整平复身心;35-40分钟为退场与过渡,有序回班、适量饮水,为下节课做好准备。 二、核心活动菜单库提供四大风格十余种创意活动: 国潮传统风:竹竿舞矩阵、趣味武术操、民间游戏串烧,让传统文化在运动中焕发生机。 律动燃脂风:流行舞/街舞、啦啦操/搏击操、绳彩飞扬,以动感节奏提升学生参与热情。 团队竞技风:贪吃蛇跑操、敏捷梯通关战、器材搬运工,在协作与竞赛中培养团队精神。 室内微运动:桌椅韵律操、杯子舞、室内体能循环,应对不良天气时的活动需求。 三、落地执行工具配套齐全:月度排期表帮助统筹规划;教师评分表实现量化评价;安全预案SOP保障活动安全;活动处方卡针对不同班级“对症下药”,确保活动科学有序开展。

编辑于2026-03-20 09:25:29
  • 创意设计
  • 大课间活动
  • 40分钟时间轴
  • 运动心率
  • 国潮传统风
EDMlRRSg
EDMlRRSg
他的近期作品 查看更多>>

大课间活动创意设计库

社区模板帮助中心,点此进入>>

EDMlRRSg
EDMlRRSg
他的近期作品 查看更多>>
  • 相似推荐
  • 大纲