• 已发布 · 5个
社区发布规范>>
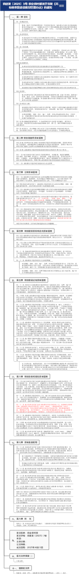
  • 农建发〔2025〕3号-农业农村部关于印发《高标准农田建设质量管理办法》的通知

    农建发〔2025〕3号-农业农村部关于印发《高标准农田建设质量管理办法》的通知

    • 39
    • 0
    • 0
    • 0
    • 0
  • 永久基本农田红线管理办法(自2025年10月1日起施行)

    永久基本农田红线管理办法(自2025年10月1日起施行)

    • 20
    • 0
    • 0
    • 0
    • 0
  • 自然资源部农业农村部关于改革完善耕地占补平衡管理的通知

    自然资源部农业农村部关于改革完善耕地占补平衡管理的通知

    • 44
    • 0
    • 0
    • 0
    • 0
  • 造价工程师-土建管理

    造价工程师-土建管理

    • 33
    • 1
    • 0
    • 0
    • 0
  • 矿业权评估师-固体矿产资源勘查与实物量估算专业

    矿业权评估师-固体矿产资源勘查与实物量估算专业

    • 307
    • 4
    • 2
    • 1
    • 0