无数据
在线画思维导图
在线思维导图制作
在线热力图
在线制作思维导图
统筹图的绘制
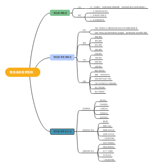
工程图模块课程
模块思维导图
中国思维导图在线
思维导图在线生成
在线思维导图培训
迅捷在线思维导图
广告在线制作
模块生产网络
在线思维导图制作工具
思维导图在线课程
在线厨师
在线产品规划
思维导图在线制作工具
思维导图在线编辑
在线协作思维导图
在线培训
在线营销
在线教育知识导图
在线短租
线上题库
什么是模块生产网络
线下拍摄流程图
什么是模块化制造
模块化
结构施工图模块
PHP在线相册
统筹图的绘制要求
在线陪护
什么是模块化
模块化生产的方式
华图在线App
流程线路图的绘制
营销模块线下课分享
线上经营
关联图的绘制
在线采购
在线律师
直方图的绘制方法
鱼骨图绘图过程
模块营销
在线诊断
导图模板
在线工程预算
模块二思维导图
屏幕触摸测试在线
思维导图在线打开
流程图绘制要点
绘画
计算机地图制图
模式图2
在线学习
思维导图模块
竖屏导图模板
线上活动流程图
跨境电商商品尺码图的在线生成研究
在线编辑
在线答题功能分析图
家谱图的绘制
模块一
数字统计器在线
在线检测操作流程
数据模块
在线中介
在线水质
模块化组织的模式
在线医疗服务思维导图
工艺程序图的绘制
什么是模块化采购
在线房地产估价
流程图绘制教程
机械制图
在线服务业
在线教育产品线上线下开发模板
思维导图的简绍和绘制
模块培训模式的形成与发展
在线培训的程序
箱线图的绘制步骤
线上项目
制图的趣味第一课
模块化供货
机械制图1
在线做相关知识
鱼骨图模板
线上沟通
图形
印模
在线记账
绘图基础知识
在线培训的种类