导图社区 氟沙星的测定—高效液相色谱法

  • 相似推荐
  • 大纲
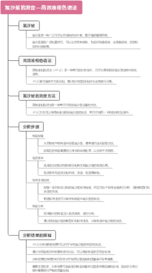
  • 氟沙星的测定—高效液相色谱法

    氟沙星的测定—高效液相色谱法

    • 6
    • 0
    • 0
    • 0