wondershare edraw mindmaster logo
免费试用
  • 所有产品 chevron bottom chevron top
    wondershare edraw max logo
    万兴图示
    EdrawMax
    wondershare edraw mindmaster logo
    万兴脑图
    MindMaster思维导图
    wondershare edraw project logo
    万兴项管
    EdrawProj
    wondershare edraw max online logo
    万兴图示在线版
    EdrawMax Online
    wondershare edraw mindmaster online logo
    万兴脑图在线版
    MindMaster Online
  • 万兴AI chevron bottom chevron top
    万兴图示AI
    万兴脑图AI
  • 政企服务 chevron bottom chevron top
    企业采购
    国防版采购
    客户案例
    向团队介绍
  • 社区资源 chevron bottom chevron top
    万兴图示模板中心
    思维导图知识社区
    万兴图示学堂
    万兴脑图学堂
  • 帮助中心 chevron bottom chevron top
    帮助中心
    文章教程
  • 免费下载
  • icon 双12
  • 登录/注册
  • 万兴科技(300624.SZ)集团成员
♚  c

♚ c

IP属地:未知

  • 浏览量 0
  • 点赞量 0
  • 使用量 0
  • 收藏量 0
上传头像
  • 已发布 · 3个
社区发布规范>>
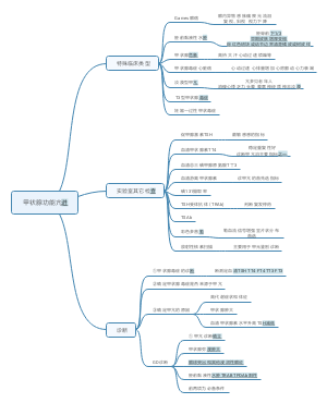
  • 肺结核

    肺结核

    • 1.2k
    • 15
    • 72
    • 6
    • 0
    ♚  c
    ♚ c
  • 再生障碍性贫血

    再生障碍性贫血

    • 1.2k
    • 16
    • 41
    • 10
    • 0
    ♚  c
    ♚ c
  • 甲状腺亢进

    甲状腺亢进

    • 784
    • 26
    • 34
    • 3
    • 0
    ♚  c
    ♚ c
发布作品
  • 系列产品
    • 万兴脑图
    • 万兴图示
    • 万兴项管
    • 思维导图知识社区
    • 万兴图示模板社区
  • 软件支持
    • 软件技巧
    • 教程帮助
    • 使用条款
    • 下载中心
  • 关于我们
    • 公司简介
    • 隐私协议
    • 加入我们
    • 微信公众号
      万兴绘图
亿图软件版权所有2014-2022 | 粤公网安备44030502000193 | 粤ICP备16029015号