导图社区 全媒体运营第4课 账号信用建设的基本法则

全媒体运营第4课 账号信用建设的基本法则

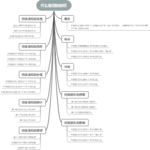
这是一篇关于全媒体运营第4课 账号信用建设的基本法则的思维导图,主要内容有关于信用、我国社会信用体系建设的进程、网络信用建设:是时代大课题、账号建设的实操方法等。

编辑于2022-11-26 12:46:36 北京市
  • 全媒体运营
  • 账号建设
他的近期作品集 查看更多>>
他的近期作品 查看更多>>

全媒体运营第4课 账号信用建设的基本法则

社区模板帮助中心,点此进入>>

他的近期作品集 查看更多>>
他的近期作品 查看更多>>
  • 相似推荐
  • 大纲
  • 论语孔子简单思维导图

    论语孔子简单思维导图

    • 88.5k
    • 942
    • 1.1k
    • 487
    • 1
  • 《傅雷家书》思维导图

    《傅雷家书》思维导图

    • 134.1k
    • 1.7k
    • 2.7k
    • 1.3k
    • 0
  • 《童年》读书笔记

    《童年》读书笔记

    • 45.6k
    • 488
    • 986
    • 336
    • 0
  • 《茶馆》思维导图

    《茶馆》思维导图

    • 12.8k
    • 175
    • 181
    • 40
    • 0
  • 《朝花夕拾》篇目思维导图

    《朝花夕拾》篇目思维导图

    • 26.1k
    • 532
    • 1.2k
    • 300
    • 0
  • 《昆虫记》思维导图

    《昆虫记》思维导图

    • 33.7k
    • 271
    • 778
    • 277
    • 0
  • 《安徒生童话》思维导图

    《安徒生童话》思维导图

    • 18.7k
    • 274
    • 264
    • 66
    • 0
  • 《鲁滨逊漂流记》读书笔记

    《鲁滨逊漂流记》读书笔记

    • 21.7k
    • 310
    • 550
    • 166
    • 0
  • 《这样读书就够了》读书笔记

    《这样读书就够了》读书笔记

    • 98.3k
    • 12.9k
    • 9.0k
    • 2.2k
    • 0
  • 妈妈必读:一张0-1岁孩子认知发展的精确时间表

    妈妈必读:一张0-1岁孩子认知发展的精确时间表

    • 10.5k
    • 1.7k
    • 409
    • 39
    • 0