导图社区 《商业的底层逻辑》 苏引华利润的底层逻辑
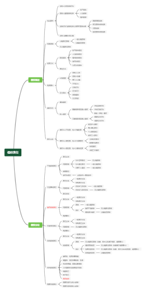
《商业的底层逻辑》 苏引华利润的底层逻辑,就是老板一定要巧用省钱窍门,学会把控花钱尺度的方法,掌握分钱的艺术. 如何提高利润: ①从战施上控制成本 ②降低采购成本 ③降低生产成本 ④降低销售成本 ⑤降低人力成本 ⑥降低财务成本等
该书从战略、利润、经营、人才、激励、分配、绩效、预算八个维度,为你理清商业的底层逻辑,把企业经营和管理的八大核心问题用一根线串联起来。比如,在战略维度,教你想清楚“赚谁的钱”和“怎么赚钱” ,通过确定商业模式、市场调研等步骤,构建企业战略框架;在利润维度,强调利润是企业生存发展的基础,并介绍提升利润水平的方法。通过111个实战案例和40条黄金法则,让你在实际商业场景中,轻松理解并运用这些底层逻辑。它将帮你看透商业本质,找到企业核心痛点,提供解决问题的路径和方法。
学前教育代表人物思想:夸美纽斯,卢检,裴斯泰洛齐,欧文,福禄贝尔,蒙台检利,杜威,陈鹤琴,张雪门,张宗麟等几个人物的主要学前教育思想。
新教材人教版地理选修一思维导图;包括第一章地球的运动、第二章地表形态的塑造、第三章大气运动、第四章水的运动、第五章自然环境的整体性和差异性等详细知识点总结。
规划人生是非常重要的,它可以帮助我们明确自己的人生目标和方向,提高个人效率和生产力,增强自信心和决策能力,促进自我提升和成长,增加自我满足感和幸福感。 只有规划好自己的人生,才能更好地实现自己的人生理想,过上充实而有意义的生活。
社区模板帮助中心,点此进入>>
论语孔子简单思维导图
《傅雷家书》思维导图
《童年》读书笔记
《茶馆》思维导图
《朝花夕拾》篇目思维导图
《昆虫记》思维导图
《安徒生童话》思维导图
《鲁滨逊漂流记》读书笔记
《这样读书就够了》读书笔记
妈妈必读:一张0-1岁孩子认知发展的精确时间表
《商业的底层逻辑》 苏引华 利润的底层逻辑
为什么利润重要
企业的核心是利润
盈利是企业的本质属性
企业管理是一门关于省钱、花钱和分钱的艺术
一是必须要知道怎么赚钱,知道赚钱的方向。
二是必须要制定分钱的规则
花钱的原则
该花的不花,就赚不到钱;不该花的乱花,就没有钱。
为什么你赚不到钱?因为你不知道如何分钱
必须学会如何做正确的利润决策
如何做正确的利润决策
1 . 选择利润的导向
只有利润才是真正属于你的钱
以结果为导向来思考问题,分清楚成本与价值的区别
价值有投入产出比
2. 考虑短期利润与长期利润的平衡
只考虑当下的成本,这个生意是亏钱的,不能做。但是,从长期战略考虑 ,这个生意可以做,因为前期亏的钱可以在后期赚回来
事例:网络平台卖一本书的广告成本200元 ,这本书的印刷成本要几十元,快递费10元
单一从财务的角度看,这个行为是成本,不赚钱,甚至赔钱从经营的角度来讲,当我卖出一本书,别人知道我是做企业管理培训的之后,就会有更多的人愿意报名参加我的培训课程,这时卖书的广告费就变成了价值
3. 寻求变量
一个优秀的老板一定是半个财务专家
利润和企业战略的关系
利润等于产品的盈利空间减去企业固有的负担,再减去管理的代价
产品的盈利空间越大,企业能承担的代价就越大。
利润= 空间一负担一代价
利润的第一个核心叫作空间
产品的盈利空间
假设进货成本是3元 ,零售价是10元 ,那么空间就是7元。
利润的第二个核心叫作负担
比如办公室租金等
利润的第三个核心叫作代价
固定的费用
变动的费用
变动费用越高越好
这也是中小企业特别适合低底薪高提成的原因
“低价无路走,出路在高端“
什么是利润
正确认识企业利润
传统的财务思维:收入一支出= 利润
利润种类
会计利润
经营利润
现金利润
影响利润的五大因素
1. 销量
由企业经营能力决定的
利润的背后是经营
公司业绩不好→产品的销量→经营的问题→人才的问题→人才激励机制问题→分配的问题→绩效的问题 →预算问题
2. 售价
3. 直接成本
4. 变动费用
一个是由销量变动而产生的运费和包装费
一个是因销售额增加而产生的佣金、销售费用、销售提成、业务招待、返利、广告费用、促销费用等
5 . 固定费用
会计利润、经营利润和现金利润
例:投资 10万元 ,买1万双鞋子,每双成本10元,后以20元销售。一年来卖出6000双鞋,一年来员工工资、奖金和提成,以及房租、水电费共花6万元
会计利润的算法
(120000元一60000元 )+4000双 x20元/双一100000元=40000元
是笼统的公司总收入减去整体的经营支出
经营利润的算法
(120000元一60000元 )+4000双 x 10元/双一 100000元= 0 元
定义
等于收益减去投入的成本,再减去代价
公式
销量x 单价一直接成本一变动费用一固定费用=经营利润
现金利润的算法
(120000元一60000元 )-100000元= -40000 元
现金利润是以收回现金才算利润,没有收到现金都不能当作利润。
如何提升利润
利润=销量×售价-成本
第一种方法:增加销量
第二种方法:提高售价
第三种方法:降低成本
节约是100%的净利润,营收只是20%的净利润
从战略上控制成本
1 .产业配套
产业链价值配套— 控制产业链
要么控制下游,要么控制上游
2 .关联贸易
3 . 规模经济
降低采购成本
狭义的采购利润
指当期比上期的采购成本降低
广义的采购利润
第一个前提是配套周期缩短
第二个前提是质量要求更高
方式为搭建好采购平台、优化产品工艺、再造采购流程、让采购的效率变得更高
广义的采购利润的表现为:采购费用节省、采购成本降低、库存沉淀消失 、财务费用减少。
降低生产成本
第一种方法:降低原材料的库存
第二种方法:做精益生产,提高效率
靠运气赚到的钱,迟早会靠实力亏掉
降低销售成本
第一种方法:进行客户筛选
第二种方法:渠道建设和销售网点布局
第三种方法:控制费用,开源节流
降低人力成本
第一种方法:降低招聘成本
第二种方法:降低留住人才的成本
第三种方法:培训员工,提升能力和效率
第四种方法:设计科学的薪酬机制,激发员工动力
第五种方法:优化公司的组织架构,知人善用
降低财务成本
第一种方法:资金管理
第二种方法:低成本融资
第三种方法:合法节税