无数据
Hadoop基础
巧用 DeepSeek攻克软考高项论文
2024电脑壁纸高效工作时间管理模板
如何打造小红书爆款笔记?思路技巧大全看这里!
JVM(java虚拟机)
Redis
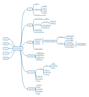
小红书流量分配图
数据仓库-基础
用MindMaster做甘特图又快又方便(案例)
数据挖掘原理与算法(第三版)第一章 绪论
专升本计算机知识汇总
《让大象飞》读书笔记
智能家居思维导图
appium自动化框架
山东专升本计算机-第一章-计算机文化(1)
计算机操作系统第一章 操作系统导论 思维导图
小红书运营策略
测试人员需要掌握的linux命令
成年人一定要知道的50条社交潜规则
河南省信息技术2.0 29个微能力点
《公司的力量》纪录片笔记
CSS学习总结
家政小程序思维导图
《计算机操作系统》第三章:处理机的调度与死锁
大学计算机·计算思维导学
JavaScript网页编程从入门到精通(微课精编版)
java
数字信号处理
SQL 思维导图
计算机网络名词解释
我的前端学习路线
Linux运维笔记
软件产品测试知识整理
抖音短视频运营
西门子PLC通讯-S7协议
C语言程序设计与教程书后题
MySQL入门很简单
OEE(设备综合效率)详解和计算示例
stm32库函数总结
掷飞镖游戏项目大纲
TMS物流管理系统
阿里巴巴人力资源的管理真经
Collection
会议活动
Python程序的控制结构
数据分析
计算机考研
数据采集与处理技术
项目进度管理
AI学习笔记
活动运营的基础知识
《AI时代生存手册:零基础掌握DeepSeek》第1章:走进DeepSeek,让AI成为你的私人助理
revit
大学计算机基础知识整理1
上海高一信息技术教材知识点思维导图(必修1-2)
自动化测试实战第一章知识梳理
内容运营标准化:内容即商品
树
数据库:事务管理(并发控制、数据库恢复技术)
互联网运营必备工具库