导图社区 《共鸣内容方法论》第三章
在信息传播的时代,文字似乎比图片和视频更容易被人们接受和传播。 这是因为文字具有更高的抽象性和普适性,可以被更广泛地理解和接受。 标题党是指为了吸引眼球而夸张、夺人眼球的标题。 我们需要在使用标题的同时,注意准确、客观地表达信息,避免夸大和误导。
社区模板帮助中心,点此进入>>
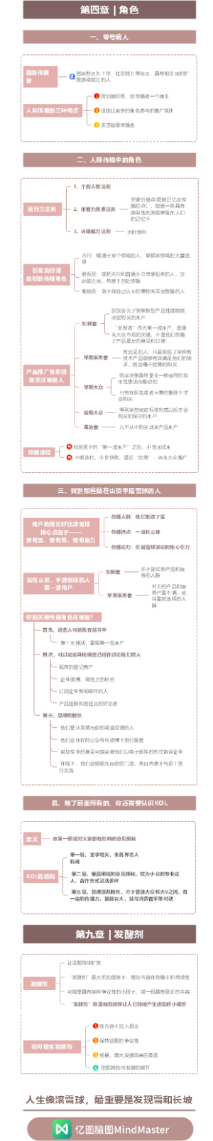
《共鸣内容方法论》第四章
《共鸣内容方法论》第五章
中心主题
浮动主题
第三章 | 标签
一、为什么文字比图片和视频更容易传播
汉字的威力
汉字具有更特殊的传达能力
汉字既可以让人“展开联想”,亦可带人“直奔主题
汉字是最富有联想与智慧的文字
汉字的表意能力特别强,更像是一幅图画
汉字在目击的瞬间,能萌发联想,甚至产生情感
无论是音频还是视频 都在一定程度上损耗了大脑在吸收外部信息时 对文字转发的这一过程
所有的热点事件,都是由文字标签传播出来的
正是这一转化的过程,让我们产生了阅读、感受和记忆
文字比图片、视频更能够引发大脑的联想
文字才是互联网时代眼球经济的基础
文字传递的信息在大多数情况下,比视频音频更高效
用户可以控制自己的阅读速度
用户可以控制自己的接收信息的进度
二、标题党的黑与白
媒体失焦现象与标题化传播
要引发一场话题,仅仅依一个标题中的寥寥数字所引发的想象力就足够了
对于标题的曲解,导致人们猎奇代替了悲悯,围观代替了追问,标签代替了真相
如何正确活用标题
一、勾起读者天然的好奇心,使人好奇
二、打破读者固有的思维定式,使人怀疑
三、符合读者需求的实用性,使人想学
四、用最少文字携带情绪,使读者产生共鸣
最重要的点
符合搜索引擎的搜索习惯
三、移动互联网对内容的压缩
标签化
关战、传播战、营销战的战场并不是信息传播的整个原野,而是一个个具体的“标签”关键词
所有的头条事件,都需要浓缩成为一个“标签化”的关键词,才能够在网络上得到关注和传播
四、二次搜索,“标签”大战的局部战场
关键词的背后 用户搜索行为学
了解和分析用户的行为路径
确认需求
信息搜索
评估选择
购买决策
购后评价
用户最关注的是什么 ?
价格
销量
口碑
在用户搜索的必经之路上下功夫
产品同质化、服务同质化的情况下,能比拼的,只有用户体验和分享环节了
第五章 | 联系
与我相关
“与我相关”的内容更容易被关注
“共情”是一种双向的由相同认知产生的感情共鸣
你所创作的内容,需要添加让受众觉得“写的就是我”或者“我希望自己就是这样”的内容
受众是内容中的主角
站在台上的未必是主角,不要以自我为中心
所有人都讨厌高调自大
人人都是伸手党
在重叠处建立联系
寻找“故事中叙述的主角”和“台下真正的主角”之间的重叠之处
在这个重叠之处,将我们的内容和观众最关心的事物相联系,做到这一点,观众才会对我们的内容感兴趣
观众在寻找一种代入感
作为一家公司,你所发布的内容必须和已存在于读者心中的东西产生重叠和共鸣
作为一个生产内容的人,你发布的信息要与接收者的内心渴望相一致
能“自我塑造”的内容
为读者提供一些“转发后得到收益”的内容
从“与我相关”到“利益共享”
通过分享和转发来表明信息所具有的价值
让读者进行自我身份的标榜,塑造自我形象
当人们分享信息或思想时,就会产生快感
塑造形象的同时,获得所属圈子成员的认同
联系产生共情