无数据
百家争鸣
百度百家
中国百家争鸣
“百家争鸣”
诸子百家
摇肩法
百家姓介绍
«««百家争鸣
1百家争鸣
摇腰法
切按百会
沉香百补丸
摇腕法
百家争鸣各个学派
百效丸
摇撼天柱法
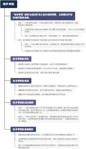
甩手掌柜
百家争鸣(1)
百部根酒
白手起家
百部酒
百宝丹
百部
百步还阳丹
百家争鸣思维导图
全国导游基础考点诸子百家
百咳宁散
百蛇酊
百团一店思维导图
百来幸口服液
诸子百家知识点总结
掀起家居狂澜的“百团大战”
头颈扭转法
喉鸣和声嘶
小儿百寿丸
行测常识——诸子百家
心震颤和心震荡
高中历史必修3 百家争鸣
摇大趾法
诸子百家1
安神补心丸
抽头转卖
百度文心一言
金元四大家
百分百
诸子百家-道法墨兵杂
百度慧眼
震颤
春秋战国——教育家
爆震性耳聋
摇髋法
卒呼惊悸
百日大力功
居安思危
梦游天姥吟留别
回眼千里
督脉穴百会
思维导图百分百
中药材百解马兜铃
七年级历史第八课百家争鸣(部分)
邻家百万富翁
诸子百家思想及代表人物、代表作!
沉郁顿挫
百家争鸣的学派及主张
拨头寸
百万战神思路
南宁百宝汇
百脉根浸酒
百万富翁快车道