无数据
词根port 运送携带搬运(100个)
药学专升本计算机英语药事管理学
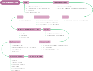
Down the ribbit hole
Unit4 Relationships
长难句复合句
5 senses_portrait
51-tra-=-tract-=-treat-拖,拉,拽
英语语言知识
3. -prehend- = -prehens-抓住
初中英语词法及考试知识要点
定语从句
22、nerv、neur神经、勇气、紧张
作文语法思维导图
小学英语轻松记4 关于职业的单词有哪些规律
2025英语学习全景图
动词的复合结构
trans-改变,转换-211215161050(1)
动词后加原形还是ing的归纳总结
议论文写作教学思维导图
考研英语语法(全)
恋词词组 T 部分
语法-介词
英语单词UNIT 4 SECTION A WORDS
冠词
英语
英语语法
19-mus-音乐,娱乐
生物与环境因子的相互作用
创新思维与写前构思
八下重点语法
Festivals
口语第二次作业(Talking about you free time and hobbies in english )
Australia history
15、pear、par生、生产
第八单元思维导图
名词性从句
英语作文
人力资源管理导论(英文版)
现在进行时态
五种基本句型
语态
Speech sounds语言思维导图
非谓语动词
2023考研英语作文模板
语法小结
同位语从句
常用标点符号和数学符号在英语中的表达
英语面试常见的20个问题
conversation in English
英语阅读
14. bar,barr=barrier
雅思口语topic 1 family
主谓一致思维导图
状语从句连接词的分类
1.名词
语法术语
英语五种句型
复合构词法
7上3单元单词有音标和2重
lat 拿;带;负载