无数据
一、资金时间价值计算及应用
1K413012 地铁区间隧道结构与施工方法
一级建造师实务——市政-城市给水排水工程
一级建造师 《建筑工程管理与实务》(施工管理)
一建市政 思维导图20230905
机电工程管理与实务
建设工程安全生产法律制度
2023注规-相关:03-市政设施
桥梁工程
机电一级建造师实务科-1H413060自动化仪表工程安装技术
《南昌市市政工程设施管理条例》
管理部分第15课 水利水电工程监理
112—矿业监防平台
通信设备及线路工程
总平面布局和平面布置
市政道路案例考点
3010建设工程招标制度
1.1.1金属材料的分类及应用
机电工程(工业机电安装技术)
桥涵工程-组成、分类
建设项目总投资
1Z301040 建设工程物权制度
第二章 施工许可法律制度(5分)
一级造价工程师(一造)技术与计量——第三章工程材料
电气安全防护技术
考点四:混凝土-浇筑(9)
建筑实务
一级建造师2024年工程经济第八、九、十章
陆上风电场工程设计概算编制规定及费用标准
mysql必知必会
一级建造师管理
无线工程实施方案
消防技术方案(思维导图)
零碎知识点总结3(高度管径)
一级建造师建设工程法规及相关知识考试大纲
一级建造师市政实务——城市桥梁工程
建设工程质量法律制度(一建法规第七章)
2023一建市政1K411000城镇道路工程
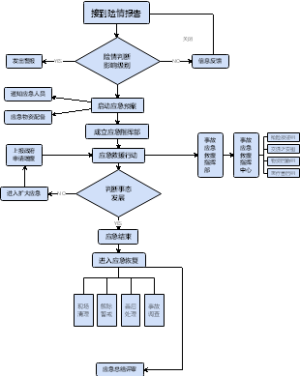
安全生产思维导图
45-施工阶段造价管理
岩石按成因的分类
P048 第一章 其他附件
一级造价工程师 第一章工程地质
1Z101040 技术方案现金流量表的编制
一级注册计量师-测量结果的处理和报告
施工许可法律制度(一建法规第二章)
04-城市给排水工程
机电工程
K413035 盾构法施工地层变形控制措施
建设工程法律制度
一建机电——建筑管道
2024年一级建造师市政实务城镇道路工程
二级建筑师-建筑思维导图1
建筑师考证复习目录
1Z101050 设备更新分析
7.建设工程项目管理规划的内容和编制方法
碳排放权交易管理办法
最新一级建造师建筑实务-思维导图(XML可编辑口诀版)-项目施工安全管理
2024 一建施工成本管理记忆内容