无数据
直播运营总结
vlog制作
开店创业的流程:
渠道运营
新媒体运营-公众号运营思维导图集锦
短视频思路
抖音短视频创意工具
如何策划一场朋友间的聚会
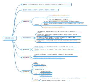
微循环检测成交产品策略
电商后台优惠券
《营销管理》读书摘要-第11章《创建品牌资产》
远方好物小白会员进阶脑图敏姐团队
商业全案·营销篇-如何理解用户心理、搭建渠道、营销推广?
2021,那些难忘的热词
本地生活直播
如何让他买 :如何让客户进行购买决策思维导图
中尊会-资源岛
大败局--秦池
女性
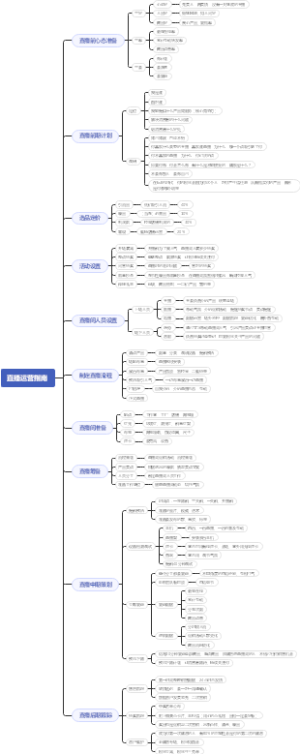
品牌运营逻辑
淘宝直通车基础知识
社会调查原理与方法
抖音私域运营
移动电子商务
抖音起号流量来源
市场细分及市场定位
医养营销推广计划
部门运营流程
新时代营销管理工作
微信视频号分析,速度码住
主题活动-玩转风车
抖音房产直播全闭环
小红书运营大纲
5招服装店陈列管理的经营指南
阿里巴巴引流计划
B站UP主如何通过创作激励计划赚钱?
新媒体规划执行进度
信息流广告入门读书笔记
趣味端午节
阿里国际站运营总攻略2024年9月27~29日张国儒
新型汽车营销
人人都能学会的刷屏文案
抖音线上课程大纲
打造品牌切入点
如何打造千人直播间总结
抖音商城产品精细化上架
未命名1
主题活动-萌鸡乐园
产品运营九要素思维导图
复盘思维
商业全案·大复盘-营销推广、产品设计、商业模式和团队建设
复盘步骤
实际资本论
How to ask questions
招商运营:华为服务号运营
短视频游戏与影评的爆款制作流程
格兰玛弗兰
品牌策略
淘宝推广万象台直通车引力魔方超级推荐精准人群优质效果标记,服装品类,(第一篇)
抖音运营思维导图