无数据
专题10 平面向量-【口袋书】高考数学复习思维导图(人教版)
物理运动
政治刷题易错点
卫国君主顺序关系图概览 [西周~东周初期]
化学药品的储存和取用以及常见仪器的正确使用
高中生物酶思维导图
第一章遥感基础
经济现象分析
非限定动词
4.9发展社会主义市场经济
第二章地球上的大气
600高频单词
1.1细胞是生命活动的基本单位
第23课古代文明的产生与发展(2)
亚洲
弧菌属、气单胞菌属
社会存在
离骚 高考背诵部分
芳环上的取代磺化
免疫
高中一年级《函数》
变量间的相关关系
高中数学必修一
三角函数
植物发育生物学
毛泽东思想及其历史地位
4.8走进文化生活
必修4第8课学习借鉴外来文化的有益成果
数学课程标准
高中政治第五课第三框
大秦帝国—战国争霸
虚拟仿真技术在不同课程类型中的应用
历史上的10月13日
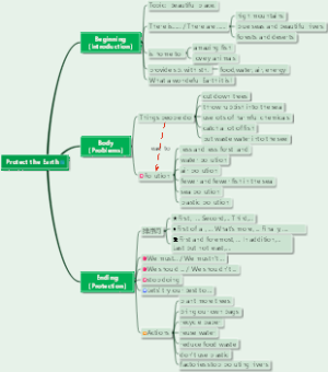
阅读技巧
高中政治教资科三主观题所有考点
你一定爱读的极简欧洲史
简答选修三生物
高中英语词法基础知识--代词学习总结
地球生命
10.细胞核
有理数
高三细胞膜复习
细胞的基本结构
2.4我国政府受人民监督
叔本华《人生的智慧》
高中物理知识导图
群落的演替
是中华民族伟大复兴的重要保障。
19.资本主义国家的新变化
高一学霸不会说的学习规划表
全球气候变化下的_双碳”战略
连续函数
owint.噢;(表示疼痛)哎呦
第一单元:从中华文明起源到秦汉统一多民族封建国家的建立与巩固
社会主义空想
物质的跨膜运输
唯物辩证法
高中历史-19世纪的世界艺术成就
曲线运动
Android-press词根数单词思维导图