无数据
《建筑构造》第四章饰面装饰
AE菜单中英对照
实践技能
合同的效力
婴儿心理发展1思维导图
《跃迁》-如何成为高手
学习型团队建设路线
管理学第一章
《中华人民共和国职业分类大典》(部分,2015年修订版)
香港和澳门回归祖国
生物必修一专项知识点总结
商业投资和理财:这样投资赚取巨额财富
七年级下册语文曹刿论战思维导图
明清朝文化经济发展思维导图
《世界观》理查德•德威特
变动成本法
微信小程序运营实战
房地产产品定位
网课:黄河清学习力
财务管理:企业投资管理
智慧医疗思维导图
《扛得住,世界就是你的》读书笔记
打造利润爆款
社群营销思维导图
建筑工程资料的内容与编制
公司股权设计思维导图
《卖油翁》思维导图
污水处理工艺基础知识
蛋白质Protein
nana 沙龙
财务管理的基础概念
第一章 总论
工作安排(模板)
广告公司组织结构图
大学生行为礼仪规范
教学课堂设计
马原第一章
文献调研
泰语知识导图
计算机二级复习
离散数学:集合论
《家教》人物关系图
标日第二单元小结
第二章新民主主义革命理论读书笔记
刑法分则:贪污贿赂罪
肾病综合征的护理
教育学第二章 教育的基本规律
《人生效率手册》读书笔记
炒股的智慧
刺激战场操作习惯刨析
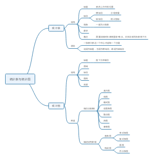
医用统计学统计表与统计图学习笔记
高数第一章笔记梳理
美术基础知识与常识
考研复习计划时间思维导图表
PMP 5.规划范围管理
蛋白质合成过程
《诗词格律通说》阅读笔记
财务报表分析
电机学第一章思维导图
李兴菊个人成长计划