无数据
市场营销
亚马逊线上推广
《市场营销学》第三章学习笔记思维导图
1688运营
外贸国际站新手运营计划
【文案系列】520,你表白了吗?
跟单流程
2021续费率提升鱼骨图
运营商存量市场直播课学习心得
电商数据分析细则
裹速达水果团购详情说明
品牌运营攻略
市场调查分析
自媒体运营
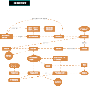
抖音商业闭环模型
社区运营知识点
平面设计师常用尺寸比例
网红级线下活动策划方法(附案例)
小红书运营攻略
今日头条20个微头条垂直领域选择
连锁餐饮品牌策划创意导图
商家营销引流
广告案例评析
渠道
月度运营汇报
活动运营的基础知识
[房地产经纪业务操作] 房地产市场营销基础
一句话打动买家
《复盘》虚舟著
抖音短视频运营
新媒体人必备的高效工具
电商文案岗位工作板块
内容运营标准化:内容即商品
AMAZON运营团队架构2024思维导图(孙建)
抖音运营四步曲脑图
运营助理工作内容
如何合理搭建用户运营团队
T35-解决问题思维导图
跨境电商运营(入门)
互联网产品-竞品分析--思伟软件-砂浆行业管理软件 功能架构
新人直播
5T理论
新品上市网络推广方案
抖音餐饮运营
直播公司组织架构
订单管理功能操作指南
大客户销售
新公共服务:服务,而不是掌舵
时间管理与任务清单及复盘
5M1E图
爆款小红书
小群效应
社交电商大促运营攻略【战略版】
《文案变现》读书笔记
液氮项目规划
抖音短视频DOU投放
赋能三经营MORE力高首转思维导图
活动策划时间线
客户画像
抖音直播大纲-破圈破冰【精华版】