无数据
第二十八章行政法基础知识
注会会计资产减值
01、第一章 会计实务-总论
固定资产导图1
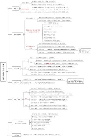
商业智能部官宣脑图
税务师|税一|增值税|概述
新公司法和企业所得税清算
2021CPA会计第九章职工薪酬
中级经济师-经济基础知识笔记-国民收入核算和简单的宏观经济模型
企业职能与战略决策
06风险与风险管理概述
4.1税收法律制度概述
收入(1)
07.标准成本分析与作业成本法
CPA税法:征税范围的一般规定
证券从业-金融市场基础知识-第八章-第5节-流动性风险管理
CPA《审计》第十四章审计沟通
CPA 会计 收入
第二十三章财务报告资产负债表
第19章中央银行与货币政策(中级经济师《经济基础知识》笔记)
第三章 战略选择
2022年经济法12涉外经济法律制度
中级财务管理第1章 1-5节
10、收入
中级实务 第二十章 会计政策 会计估计变更和差错更正
第三章预算管理第一节思维导图
第二章.财务报表分析和财务预测
第四章 战略实施
16所得税
2023年税务师考试税一-增值税
3实务——8 财务报告(第4节 现金流量表)
增值税
初级会计实务所有者权益思维导图
存货(注册会计、中级会计)
财管03价值评估基础
【第十三章金融工具】第二节金融资产和金融负债的分类
1 第一章 总论
销售商品
基础——7 税收征管法律制度(第6节 税收法律责任)
证券从业-金融市场基础知识-第七章-第2节-金融远期、期货与互换
《税一》第6章资源税思维导图
固定资产
第十章 电子商务
股份支付
第六部分 法律
2024初级会计总论章
消费税会计
第一章概述
会计基础认知
CPA-会计-外币折算
2025年冲压车间成本全景图2025(5)
初级会计实务 1.1 会计概念、职能和目标
企业所得税
财务预测、预算
《证券投资基础知识》第六章投资管理基础
8流动资产
第3章 价值评估基础思维导图
中级经济师-经济学基础
CPA-会计-无形资产
2025CPA综合-合伙企业法律制度